填报也不录?!2026春考生注意:忽略这些专业的特殊要求可能影响录取
发布时间:2026-01-27 23:35:40

  华政侦查学专业招收女生比例不超过15%,所以报考该专业的女生一般入围分数线年春考校测入围分数线分(男生入围分数线️⃣

  有填报这些春考专业意向的女生须考虑工作性质,参考院校建议,了解往年报考分数的差距后谨慎考虑、慎重报考。

  2026春考想报考华东政法大学的侦查学(经济犯罪治理)、上海海洋大学和上海海事大学的考生要注意,这两所院校都要求报考考生须在校测面试之前完成体检,并在校测当天提交体检报告原件。

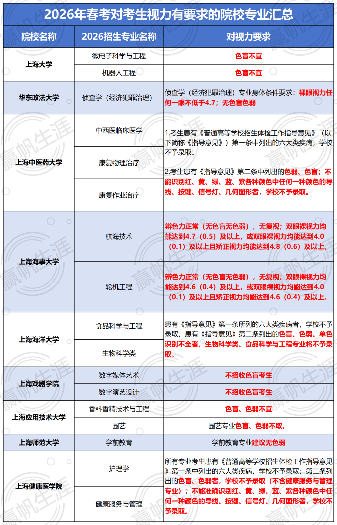
  除了性别、视力要求以外,部分院校还有一些特殊要求,小帆汇总在下方,以供大家参考。

  上海海事大学、华东政法大学除了对于视力有要求外,对考生还有身高要求。上海海事大学要求

  航海技术专业考生须在1.60米及以上;轮机工程专业考生须在1.55米及以上。华东政法大学

  侦查学(经济犯罪治理)专业要求男生身高须在1.70米以上,女生身高须在1.60米以上。

  由于招生专业性质和未来工作场景,上海应用技术大学的香料香精技术与工程专业嗅觉迟钝的考生不宜报考。

  华东政法大学侦查学(经济犯罪治理)专业对于报考考生除身高和视力以外,还包括五官端正、体形匀称、无各种残疾、无口吃、年龄在22周岁以下等要求。入学外语语种

  上海外国语大学的阿拉伯语和朝鲜语、上海电力大学英语专业、上海对外经贸大学的商务英语

  专业限招英语语种考生,高考外语语种非英语的考生无法报考;上海政法学院的俄语

  小帆提醒考生也要关注各专业入学后教学语种。专业课程本就难度不小,小语种教材更是雪上加霜,由于大部分的考生并无小语种学习的经历,所以语言学习可能是这些专业的考生走进大学之后遇到的第一道难关。除去小语种专业

  ,2026年春考仅有上海建桥学院有3个招生专业的入学后教学外语语种不是英语,而是日语。